温故知創でサステナブルな社会をつくる
Creating a sustainable society through learning from the past
「古きを訪ね、学び、新しきを知る」
私たちは日本人は、古くから温故知新の精神をもち、
そのDNAは今も引き継がれています。
我が社が考える「温故知創」とは、過去の技術や文化、歴史から学び、
進化させ、これまでにない事業を創造することです。
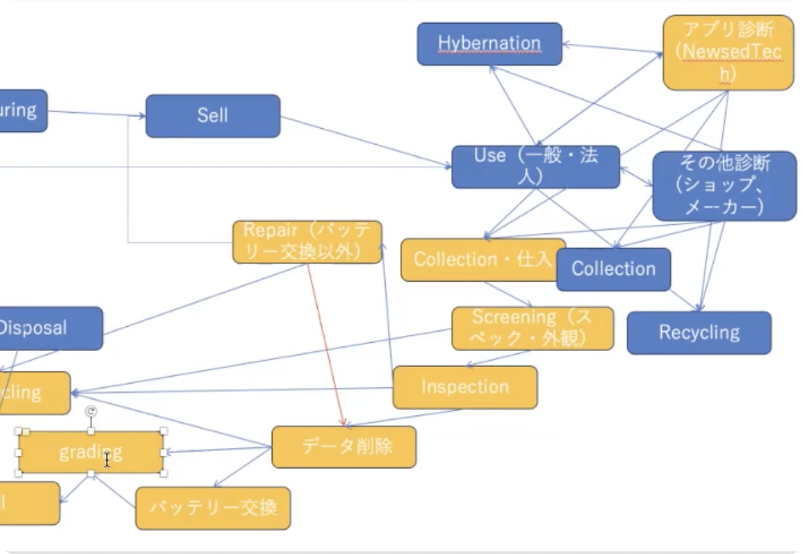
モバイルの健康診断アプリやIoTデバイス、最先端の検品や研磨技術を活用し、中古品を新品同様品質に再生した端末「ニューズドフォン」を提供するスマートリテールのビジネスモデルを展開します。スマートリテールとは、AIやIoTを活用し、顧客の購買体験を向上させる小売のこと。
ニューズドフォン
ニューズドフォン(NewsedPhone)はNewsedTechが提供するリユースモバイルブランドです。従来の中古品と中古品を新品同様品質に再生した端末を総じて「ニューズドフォン」と言います。
販売サイト
楽天市場、Yahoo!ショッピングをはじめとする11のECモールと自社ECサイト合わせて12チャネルで販売しています。クリックすると各種サイトへ移動します。
法人営業
ニューズドフォンは法人向けにも提供しており、様々な企業や団体のニーズに対応しています。
-
ニューズドフォン 法人営業部

マンスリーシリーズ
「マンスリーシリーズ」は、回線契約なしで 1ヶ月単位のレンタルが可能な画期的なサービスです。
クリックすると各種サイトへ移動します。

コアソリューション
我が社のビジネスを支える革新的なソリューション
-
スマホの健康診断ができるアプリ。端末の状態をチェックし、最適な買い替えや買取のタイミングをサポートします。
-
レンタル端末の一括管理を可能にする法人向けシステム。デバイスの使用状況や在庫を効率的に管理し、運用の最適化を実現します。
-
買取・リサイクルショップ向けのスマホ買取査定ツール。スマホの査定・買取業務をスムーズにし、リユース市場の活性化をサポートします。

コアコンテンツ
我が社のビジネスを支える革新的なコンテンツ
-
利用時間に応じて料金が変動する世界初のモバイルレンタルサービス。使った分だけ支払うシステムで、無駄なくスマホやタブレットを活用できます。
-
スマホやタブレットの外装を新品同様に整備した端末。見た目が美しく、快適に使用できるため、新品購入に近い感覚で利用可能です。
-
バッテリーを新品同様の状態に交換した端末。充電持ちの心配がなく、長期間安心して使えるサステナブルな端末です。
様々な業界から評価を頂いております
受賞歴
コラム連載実績
-
中古スマホ・コラム(近日公開)
-
携帯&スマホ AtoZ(全106回)
ニューズドテックがこれまでに
行った研究内容です






















革新ビジネスアワード2022 大賞
ダイヤモンド経営者倶楽部企業表彰 特別賞


































カーボンニュートラルへの取り組み
スマホバッテリー劣化の研究について
中古スマホのライフサイクルCO2排出量
サーキュラーエコノミー型のビジネス実現に向けた共同研究
